总投资3.85亿!临平这里要建一所36班普高!

来源: 2026-04-13 10:10

近日,老塘栖中学原址重建普高项目获得了建设项目用地预审与选址意见书


老塘栖中学原址重建普高项目


在原塘栖中学老校区,计划重建一所30班(预留6班)普通高中,总用地面积约72亩。主要建设内容包括教学楼、体育馆、学生宿舍楼、地下停车库及设备用房等,预计可新增高中学位1500个。


投资规模:投资估算38500万元建安概算约36000万元。

建设内容和规模:总建设面积约6.5万平方米,其中地上建筑面积约为5万平方米,地下室建筑面积约为1.5万平方米。



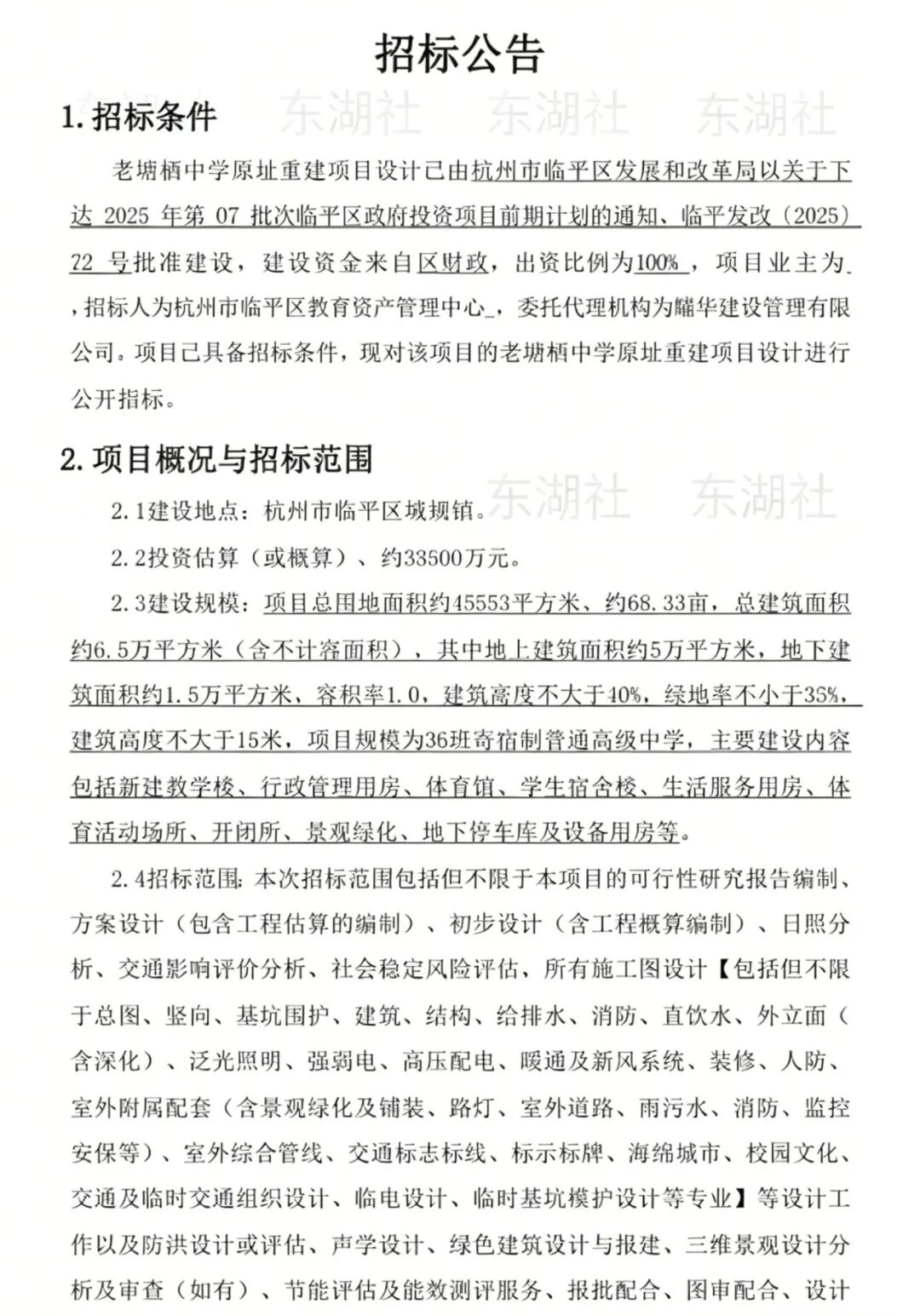
1月初,杭州建设工程招标造价平台发布了老塘栖中学原址重建项目设计招标公告。



项目总用地面积约45553平方米、约68.33亩,总建筑面积 约6.5万平方米(含不计容面积),其中地上建筑面积约5万平方米,地下建 筑面积约1.5万平方米,容积率1.0,建筑密度不大于40%,绿地率不小于35%, 建筑高度不大于15米,项目规模为36班寄宿制普通高级中学,主要建设内容 包括新建教学楼、行政管理用房、体育馆、学生宿舍楼、生活服务用房、体 育活动场所、开闭所、景观绿化、地下停车库及设备用房等。



此前,临平区正式官宣计划总投资约16亿元人民币,新建两所高标准、现代化的中学。就包含老塘栖中学原址重建项目。


2026年3月15日,官方发布了关于征求《结束余杭区、临平区招生过渡期实施方案》意见建议的公告。


一、民办义务教育学校

2026年起,两区民办义务教育学校(含摇号派位招生的民转公学校)在各自所在行政区范围内招生,不再两区融通招生。



二、高中学校

两区高中学校招生过渡期至2028年结束。即2026年至2028年,两区高中学校继续融通招生;2029年起,两区高中学校按各自所在行政区招生,不再两区融通招生。


目前得到最新消息,树兰学校已经针对政策调整,准备在良渚开设学校,今年秋季正式招生。

临平普高新建项目呼声很高,目前,临平中学鼎湖学校的四幢宿舍楼已拔地而起,基本主体已结顶。教学楼、图书馆、食堂、文体中心、行政楼等其他辅助用房也即将进入主体施工阶段。


这所学校位于杭州市临平区东湖街道,总用地面积93114平方米,总建筑面积约10.5万平方米,建设规模为48班普通寄宿制高中(另预留12班规模,合计60班),预计2028年建成投用。



目前,另外一所在建中学项目天万学校(完全中学)也在如火如荼建设当中。该项目位于南苑街道天万社区,西至翁梅街,北至规划绿化带,东侧、南侧为永和路。项目总用地面积约77.86亩,总建筑面积约81900平方米。


学校有教学楼、综合楼、食堂、风雨操场、报告厅、地下车库、绿化景观及其它附属配套工程等,项目建成后将新增普通高中36班、学位1800个,天万学校(完全中学)主体目前已结顶。