杭州地铁五期即将上报!临平哪条线路希望最大?

来源: 2026-04-03 10:24

杭州地铁五期规划已进入关键阶段,预计2026年6月前上报国家发改委审批,总里程约150公里,含4条新建线路、3条延伸线。


作为杭州城东新中心,临平区正全力争取地铁五期项目,结合官方规划、片区控规及前期调研,以下3条线路上报概率最高,将重塑临平轨道交通格局。



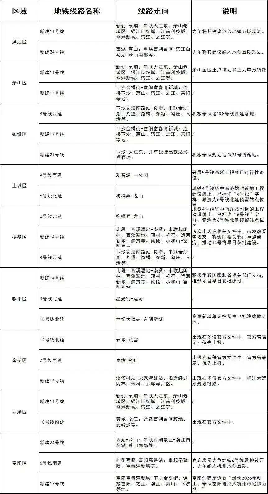
18号线北延是临平五期头号热门,上报确定性极强。线路从世纪大道站出发,沿星河南路向北穿越临平山,设北沙路站、龙安站、宏达路站,最终接入沪乍杭高铁临平北站,与9号线实现换乘。



该线路不仅填补运河街道地铁空白,助力临平全域通地铁,更强化临平北站“五轨换乘”枢纽地位,衔接沪杭、杭德城际等线路,加速融长接沪进程,前期预留条件成熟,已纳入重点争取清单。



14号线北延至崇贤新城,是跨区骨干线路的核心延伸段。作为杭州南北向大动脉,14号线南起富阳、途经城西科创大走廊,北延段沿秋石快速路敷设,接入临平崇贤板块。


该线路覆盖崇贤大型居住组团,串联运河科创城、乔西单元等重点片区,与9号线二期形成互补,解决城北地铁空白问题。目前崇贤片区控规已明确线路走向,换乘接口预留到位,纳入五期上报方案概率极高。



3号线东延至运河街道,是临平北部交通补强的关键。线路从现有3号线终点向东延伸,覆盖运河、东湖等片区,与18号线北延形成环线效应,完善临平北部地铁网络。


该线路服务沿线产业园区与居住社区,提升临平与主城、良渚的联动效率,临平区已多次专题研究推进,前期踏勘完成,具备上报基础。



此外,9号线北延至塘栖的远期规划、15号线延伸至东湖新城等方案也在研究中,但优先级略低于上述3条线路。



地铁五期若落地,临平将形成“9号线贯通南北、18号线串联枢纽、14号线链接主城、3号线覆盖北部”的轨交网络,彻底告别部分区域地铁空白,强化城东交通枢纽地位,带动沿线板块价值提升。