首页
头条
临平
直播
视频
数字报
校园
违法和不良信息举报平台
返回首页
>
头条
刚刚!临平这个重要规划获批!
来源:
2026-03-31 08:54
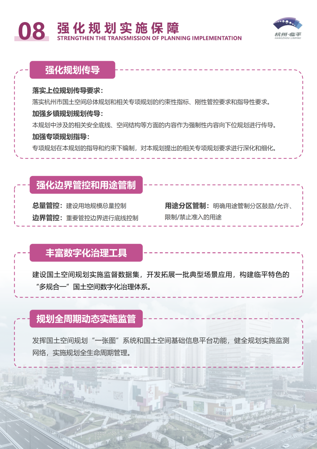
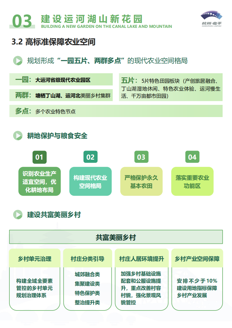
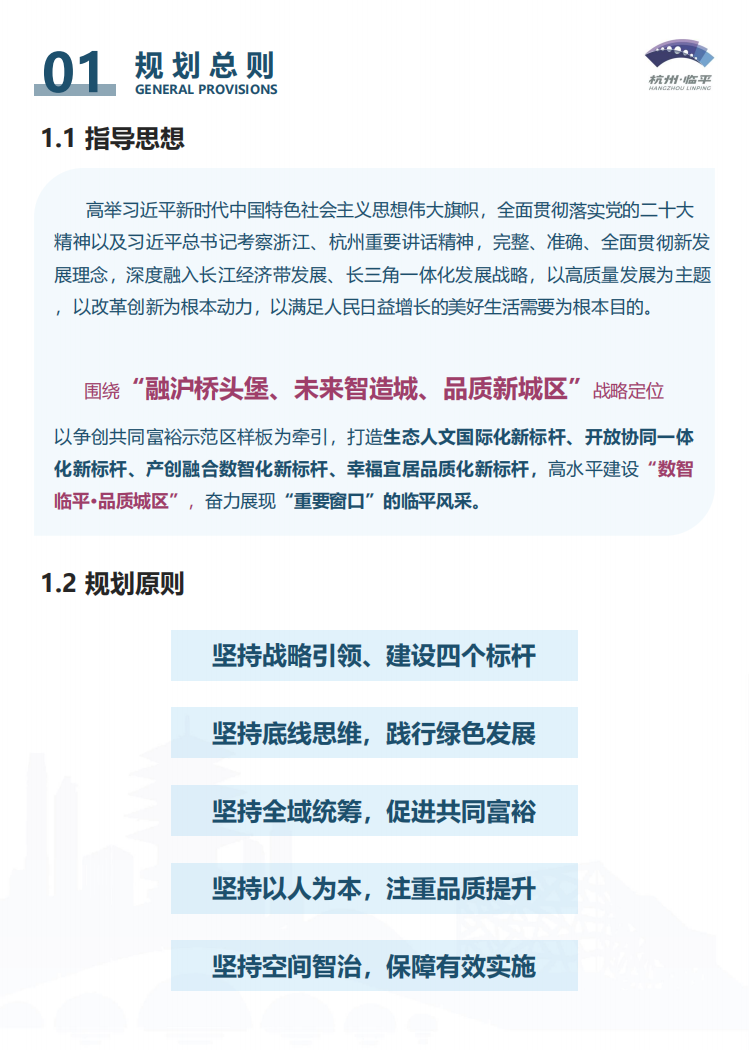
近日,浙江省人民政府正式批复了《杭州市临平区国土空间总体规划(2021-2035年)》(以下简称《规划》),《规划》全面贯彻新发展理念,构建未来发展建设蓝图,统筹临平区城乡全域全要素规划,将成为指导临平区国土空间保护、开发、利用、修复的政策和总纲。下面,一起来了解一下规划重点内容吧!
新闻聚焦
东湖街道召开党工委理论学习中心组(扩大)学习会
时政微纪录丨习近平总书记陕青宁行
学习快评丨把各族人民的心紧紧连在一起
文脉华章|大运河是祖先留给我们的宝贵遗产,是流动的文化
瞭望·治国理政纪事|统筹做好“茶文章”
学习·知行 在以学促干上取得实实在在的成效 习近平这样强调
习近平会见蒙古国总理
习近平会见越南总理
独家视频丨习近平:中方是蒙古国可以信赖和倚重的伙伴
×