最新消息!临平城区2024年秋季幼儿园招生公告发布

来源: 临平发布2024-06-24 18:40

根据《临平区幼儿园招生工作管理暂行办法》(临平教育[2022]112号)文件精神,现将临平城区(指临平、东湖、南苑、星桥街道,不含东湖街道托管社区)2024年秋季幼儿园小班新生招生工作有关事项公告如下:

一、招生原则

1.分类招收,住、户一致优先;

2.公办与民办统筹安排;

3.相对就近与入户时间相结合。

二、招生对象

(一)招生年龄
2020年9月1日至2021年8月31日出生。
(二)招生类别
第一类:临平城区户籍适龄儿童;
第二类:临平区、余杭区户籍适龄儿童(其监护人在临平城区非户籍所在镇街购房并实际居住,以房产证为准);
第三类:持临平城区有效《浙江省居住证》的适龄儿童;
第四类:配套幼儿园所在小区业主子女;
其他类:符合国家、省市区相关政策规定可在临平城区就读幼儿园的适龄儿童,如各类人才子女以及特殊英模子女等。

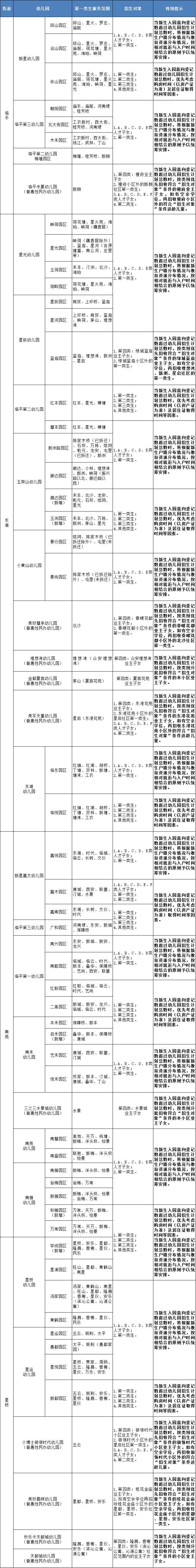
三、招生范围

(一)公办幼儿园(含普惠性民办幼儿园) 

(点击查看大图)

(二)民办幼儿园(非普惠性)

(点击查看大图)

四、招生程序与办法

(一)新生入园意向报名(登记)

1.报名(登记)对象
2024年5月31日前符合临平城区招生对象要求的适龄儿童。
2.报名(登记)时间
6月28日—6月30日(上午9:00—晚上9:00)
3.报名(登记)办法
统一采用“幼儿园小班新生入园一件事”招生平台进行报名登记,具体办法如下:通过浙江政务网或者“浙里办”APP登录个人用户后,将位置定位到“杭州市临平区”,搜索“幼儿园儿童入园”关键词,进入后点击“在线办理”,进入“幼儿园小班新生入园一件事”招生平台页面,进行相关信息登记。建议家长错时错峰进行报名登记,避免集中在6月28日上午,报名先后不影响录取结果。

(二)新生录取

7月7日—7月8日(上午9:00—晚上9:00),家长可登录“幼儿园小班新生入园一件事”查询录取信息,并进行确认。

(三)新生报到注册

7月10日,根据录取反馈信息,新生家长携带相关材料到指定园区报到、注册。

(四)有关说明

1.2024年6月1日至2024年8月5日期间符合临平城区招生对象要求的适龄儿童,可于8月14日—8月15日(上午9:00—晚上9:00),登录“幼儿园小班新生入园一件事” 招生平台进行补登记报名,并于8月21日—8月22日进入平台查询录取结果,同时根据录取信息于8月23日至指定地点报到、注册;2024年8月6日至2024年8月31日期间符合临平城区招生对象要求的适龄儿童可在8月16日—8月31日至临平区教育局一楼咨询大厅登记。
2.各公、民办幼儿园的招生计划与收费标准可在报名(登记)期间进入“幼儿园小班新生入园一件事”平台查看,敬请关注。
3.普惠性民办幼儿园的小班新生保教费收费标准与同级公办幼儿园一致。
4.凡户籍在临平城区的小班适龄儿童报名录取在临平城区非普惠性民办幼儿园并在规定时间内报到注册的,可享受每生每月300元保教费补助政策,直至三年就读期满。
5.2018年9月1日至2020年8月31日之间出生的适龄儿童,不属于本次小班新生入园意向登记对象。临平区户籍插班生及工作地或居住地在本区的A、B、C、D、E类高层次人才子女插班生可在7月1日—7月15日登录“临平教育发布公众号—入学早知道—临平区中小学(幼儿园)插班生登记系统”进行插班登记,由区教育局和各中心学校根据公办幼儿园(含普惠性民办幼儿园)学位情况进行统筹安排;临平区流动人口随迁子女插班生可在7、8月份直接联系附近的民办幼儿园,若幼儿园有插班生学位,可进行相关登记。
6.2024年托班招生工作将在7月中旬启动,届时将通过微信公众号“临平教育发布”推送公告,敬请关注。
7.服务范围中的各个社区以2024年5月31日的社区信息为准。
8.招生工作咨询电话:18058779013(临平、东湖),86250609(南苑、星桥),89170083(区教育局),86220117(报名系统操作咨询)。
扫码下载附件

附件1:崇贤街道2024年秋季幼儿园招生公告

附件2:乔司街道2024年秋季幼儿园招生公告

附件3:塘栖镇2024年秋季幼儿园招生公告

附件4:运河街道2024年秋季幼儿园招生公告

、、